“写作与沟通”(简称“写作课”)是清华大学从2018年秋季学期开始设立的一门新课,目前是清华大一新生必修的通识写作课程,旨在加强学生逻辑思维、创新思维的塑造和写作沟通能力的培养。经过4年的打磨,“写作与沟通”课已经形成了以“主题式、小班制、全过程深度浸润”为特色的课程教学模式。
近期正式出版的《清华写作与沟通课教学案例集》汇集了清华写作课教师的4篇理论文章和18个教学案例,首次以书籍形式展现了课程建设的路径与成果。这本“不一样的教材”的创新之处,在于真实地呈现了师生从初稿到终稿过程中的深度反馈互动。期待这些过程性教学案例可以为教育者和学习者提供有益的参考。
本书主编、写作与沟通教学中心首任主任梅赐琪撰写的导言《向写作的过程学习写作》详尽介绍了本书的创作动机和编写过程,深度阐释了本书择取“通过个案全面呈现教与学互动过程”这一独特视角的原因和做法。本公号特此刊发。
《清华写作与沟通课教学案例集》已经在各大电商平台上架,欢迎关心清华写作课和中国通识写作教育的同仁关注。

《清华写作与沟通课教学案例集》
梅赐琪 主编
清华大学出版社 出版时间:2022年8月
导言:向写作的过程学习写作

梅赐琪
这是一本希望可以真正帮助到写作学习的教材,而不仅仅是一本教学案例集,或者是又一本关于“如何写作”的书。
一、写作教材的难处
在过去的几年中,不少关心清华大学写作与沟通课(以下简称“写作课”)的前辈和同行都向我们表达过一个共同的期待:你们应该出一本写作课的教材。的确,清华写作课从2018年秋季正式开设以来,受到了广泛的关注和好评。在清华校内,写作课从2020-2021学年起成为了全校大一新生的通识必修课,每学年开设240个左右的两学分小班,覆盖近3500名同学的选课。上过这门课的同学用“硬课”“有获得感的课”来形容它。在清华校外,一些同行也把清华写作课的建设看作近年国内通识教育界最值得关注的创新实践之一。
然而,提到教材我们自己也很犯难。
一方面,国内外已经有诸多详述“如何写作”的优秀教材、手册,一些资深的,甚至大师级的写作者也已经将自己的经验总结付诸笔墨;实际上,这些教材、手册和经验总结也出现在不少清华写作课教师的课程参考书目列表之中,新的教材能够在“如何写作”的问题上超越从前的文本吗?另一方面,更重要的是,我们在写作课教学实践中发现,“如何写作”和“如何学习写作”不是两个等价的问题。
从目前来看,相当多的现有教材回答的是“如何写作”,或者更准确地说是“如何正确地写作”的问题。然而横亘在很多学习者面前更大的难题,是如何从自己“不正确”的写作出发,通过写作的学习逐步走向符合自己需要的“正确”的写作。所以,写作的学习,正如很多其他的学习一样,仅仅知道对于“正确”的性质描述是不够的,还应该采用过程的视角,看到从“不正确”到“正确”的可行路径。但是,应该用什么样的形式来呈现这样的过程和路径呢?
二、这本不一样的教材与清华写作课
带着这样的问题与思考,在清华大学写作课教学团队集体呈现的第一本教材里,我们做出了这样的尝试:用体现教与学全过程的具体案例来分享我们在教学中积累的思考和经验。在“理论编”从不同角度分享了清华写作课的做法和理念之后,这本教材一共收录了18个过程性的写作案例。之所以称之为“过程性”案例,是因为在每一个案例中,我们都完整地呈现了一篇习作从选题、写作、反馈到修改的全部思考过程。具体而言,每一个案例都包括了6个部分的内容:1)作为习作选题背景的课程主题介绍;2)教师对于案例的整体概述;3)含教师逐行批改和总体点评的学生初稿;4)学生的修改陈述信;5)学生终稿全文;6)教师对学生终稿的反馈信。
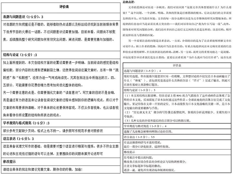
《案例集》中呈现了教师对学生文稿的详细批注
需要特别指出的是,除了出于阅读方便考虑而进行的文字和格式调整,书中的每一个过程性案例都完全来源于清华写作课的真实教学过程。在这门课中,关于写作知识的课堂讲授只占到教师全部工作投入时间的1/5甚至1/6,教师大量的工作时间和精力都投入到了对学生习作的高频、高强度的反馈之中。在统一的教学流程要求下,同学们每一篇完整的3000字和5000字研究性习作都至少会经历“学生提交写作初稿、教师批改初稿、师生一对一面批、学生提交写作终稿及陈述信、教师给出反馈信”这样的五个步骤。
强调过程性体现了清华写作课关于写作教与学的两个基本理念。第一,“只有写,才会写”。这句巴金先生的话深刻地揭示了写作教与学中知识和实践的关系。我们在自己的教学中也发现,讲授写作的规范、谋篇布局的原则、遣词造句的技巧,虽然可以获得学生的频频点头,但是学生并不会因为接收了这些“关于写作的”知识而自动学会写作。教育学家怀特海在《教育的目的》中指出:“只有动手去创造,并且通过所创造之物才能获得生动而深刻的认识。”这句话落实到写作的学习中,意味着写作的知识和写作的实践是不能分离的,一条从“先学会怎么写”到“然后再来写“的次序路径在写作学习中很可能是不存在的。写作的学习是在写作中完成的。也正是基于这个理念,所有的清华写作课都采用了“主题式”的框架:每一位老师的课程都有其特定的通识性主题。本教材中18个案例就来自18个完全不同的通识主题。围绕这些通识主题展开读写训练,一个直接的目的就是要为学生“在写作中学习写作”提供内容基础。
写作课的多元主题提供了通识内容基础
第二,“只有反馈,才能提高”。写作是一个高度个人化的工作,然而写作的成果却往往是交由他人评价的。在写作的教学中,我们有这样一个体会,很多的写作者是“不自医”的,也就是说没有办法发现自己写作中的问题。这其中固然有敝帚自珍的心理因素,但更为重要的是,写作者会受到自己个人思维习惯的影响,加之写作过程中的反复“自我说服”,待到成稿时就容易成为自己文章的“信徒”,无法从读者的角度看出问题。一些有经验的写作者,常常分享的一个体会是文章要“放一放”再改,原因可能也在于此。所以,我们所强调的写作的“过程性”,不仅是指学生写作的过程,更重要的是教师和朋辈对于学生写作的高强度反馈过程。与这个理念相契合,所有的清华写作课都采用了“小班制、全过程深度浸润”的组织方式:每一个课堂不超过16人,以促进围绕写作进行的师生互动和生生互动;教师对每一篇学生习作都要进行批改,并在此基础上与学生进行“一对一”的当面交流,修改文章的过程中,师生还会以书信的形式说明修改的内容以及对于修改的反馈。本教材中的18个案例,全都充分地呈现了这样的反馈过程。
学生陈述信与教师反馈信
三、更看重成长而不仅仅是成绩
从2018年秋季学期开始到2021年秋季学期结束,共计有7524名清华同学选修了写作课。课程大纲对每位同学在老师高强度反馈下完成两篇习作提出了统一要求,这意味着实际产出的教学案例已经突破了15000篇。从数量如此之多的备选案例中,挑选18个案例进入本教材不是一个容易的决定。除了教师的个人偏好和无可避免的随机性之外,编委会从一开始就确立了一个重要原则:更看重“成长“而不仅仅是“成绩”。
实事求是地说,在清华写作课已经产出的15000多个教学案例中,我们的确可以看到一些在初稿阶段就已经让老师击节叫好的文章。这些文章只需经过小幅度的调整,便可以成为一篇观点鲜明、逻辑缜密、结构合理的说理文。然而,要充分地呈现一门课程的做法和效用,更重要的应该是要看到学生在这门课程中成长的过程,而不仅仅是最后呈现的成绩。而且,我们也发现,即便是在清华大学,对于绝大多数的大一新生来说,在第一个学年就要自选主题完成有一定篇幅和深度要求的研究性写作,也并不是一件容易的事情。因此,按照更看重成长而不仅仅是成绩的原则,我们挑选了那些一开始有着各种各样的“磕磕碰碰”,但是最终在老师的帮助下实现了不同程度的质的提升的案例,并且呈现了出来。
收录于案例集中的18个案例
在这些教学案例中,在老师的反馈下同学们在写作中的成长是多面向的。仅从本教材列出的修改痕迹来看,师生对于一篇初稿的修改都有几十处之多。有些文章的初稿和终稿的题目和方向都发生了根本性的变化。但是如果聚焦写作思维的形成和改变,这些案例显示出学生在以下四个问题上有了越来越清晰的认识。
第一,写作是一项创造性活动。研究性写作的前提是作者经过阅读、观察和思考产生了一个创造性的想法。所谓创造性,显然不是要求大一同学提出石破天惊、闻所未闻的想法,而是指系统地、有逻辑地产生这个想法并论证的过程必须是作者独创和构建的。从学生在案例中的写作情况来看,构建独创的论证过程是一个最容易出现问题的环节。一些同学有“应用思维”:在阅读中看见别人自洽性比较强的理论框架或者分析框架,往往不假思索地拿过来“应用”到自己的写作中,最后自己的思考反而被这个框架限制住。例如:在程祥钰老师提供的案例中,学生自己都发现在写作中“感受到一个形同表格的僵化框架结构对自己造成了很大束缚”;在高策老师提供的案例里,学生在初稿中完全被“信息茧房”这个概念“绑架”,用它来强行分析乾隆朝的外交工作;从李轶男老师提供的案例则可以看到学生在初稿中对“马斯洛需求结构”这一经常被误读的框架未经原典检验的套用。另一些同学则容易陷入“拼贴思维”:通过碎片化的方式拼贴引用他人的理论,试图论证自己尚处于碎片状态的想法的正确性。比如,在曹柳星老师提供的案例中,学生在初稿的两个部分分别采用了两套彼此不呼应的结构逻辑;而在毛君老师和朱垚颖老师提供的案例中,我们则看到,学生在尝试梳理大量文献时出现的观点堆砌的现象。
对于文献使用的“应用思维”和“拼贴思维”,本身反映出写作作为一项创造性活动的艰难:创造必须建立在前人工作积累之上;然而强大的前人积累又有可能成为创造的束缚和捆绑。学会将过去知识的强大能量为自己的创造性写作所用,是这些案例里体现出的师生共同努力的第一个方向。
在写作中心等待面批的同学们
第二,写作是思维上的自律行为。很多写作者都有过这样的经历:对于一个问题头脑里有非常丰富的想法,甚至也可以很顺畅地在与他人的交谈中表达出来;但是一到写作的时候就不知道从何说起,或者勉强下笔,也艰难生涩,前言不搭后语。理解这一现象,特别需要明确写作与一般谈话的区别。一般谈话,甚至包括正式的演讲和口头汇报,通常都是“一过性”的,一旦有一个点唤起听众共鸣,就容易在整体上被听众接受。写作则不然。当写作者丰富的想法在写作中平面地呈现出来以后,其中的自相矛盾、游离破碎的部分就会直接暴露出来。从这个意义上说,写作需要作者在思维上有更强的自律性。这一点对于初学者来说,尤其难以做到。比如,在邓耿老师提供的案例中,学生在初稿中体现了相当不错的文学素养,但是陶醉文字之间未能“最终构成一个完整的体系”;在窦吉芳老师提供的案例中,学生自己认为“写完以后得到了一种宣泄的快感”,但是经老师反馈才发现自己想表达的意思“并不归属于同一个主题”;在李成晴老师提供的案例中,学生在准备初稿的过程中前后梳理出了10条观点,随后在老师的提醒下才发现“考证”和“实证”对于论证观点的重要性;在贺曦鸣老师提供的案例中,学生虽然有直抒胸臆的表达,但是主要的几个论点互相踩脚交叉;在米真老师提供的案例中,学生对一些无关的信息“难以割舍、缺乏选择……使文章丧失了以问题为引擎的驱动力”;王沛楠老师提供的案例呈现出学生“有很多想表达的内容……但是陷入了'围着概念转圈'的困境……找不到可供写作讨论的抓手”;晏冰老师也指出,同学在初稿中未能够“很好地考察各部分内容如何服务于对研究问题的分析”说理文的写作需要长链条的连贯思维。对于大多数人来说,仅靠热情和“直抒胸臆”是无法完成符合逻辑的连贯思维的。学会用自律来驯服跳跃、零散和自相矛盾的想法,是这些案例里体现出的师生共同努力的第二个方向。
教师与学生一对一面批
第三,写作是要给他人看的。写作作为一种沟通方式,其目的应该是向所有的潜在读者传递信息。一些有经验的写作者曾经提过,这种潜在写作对象的存在(即使是抽象的),会让写作者对自己的写作提出更高的要求,产生更强的责任感。然而,无论是在基础教育体系还是在高等教育体系中,学生的主要甚至唯一的写作对象就是授课教师。在这种“对象缺席“的写作中,学习者更容易采用“学生交作业”的心态完成写作,从而弱化写作向他人“传递信息”的功能。比如,在陈豪老师提供的案例中,学生在对于新式糕点铺的观察中发现了一个有意思的研究问题,并且展开了相应的文献和实地调研,但是在初稿写作中以“我”的感受为主,使得文章整体说理性偏弱;苏婧老师在案例概述中特别提到了学生“一边想一边写,即兴发挥”的现象以及虽然看起来结构清晰,但是读来“浮于表面”的问题;薛静老师也发现,同学在写作初稿时的“很多想法是边写边产生的”,文章看起来是“论述在推着作者往前走,而不是作者引导论述往前走”。
小班制课堂中读者与作者之间的对话成为可能
虽然写作的过程中一定有着思维的不断调整和变化,但是写作最终要向所有的潜在读者呈现一个让读者产生获得感的成品。读完本书收录的这些案例的终稿,读者可能会感受到的一个共同点是改后的文章“变清晰了,好读了”。引导学生关注读者的获得感,呈现结构更加清晰、观点更加鲜明的写作,是这些案例里体现出的师生共同努力的第三个方向。
第四,写作是一个不停止的过程。清华的写作课开在大一,很多同学是在这个课程中进行了第一次的研究性说理文写作。受限于刚性的学期长度和课堂安排,一些同学在课程中完成的习作,过段时间再看,实际上只能算是思维刚刚打开时所产出的一份草图,而不是成品。然而让人高兴的是,不少同学在这份草图中看到了进一步开展研究和写作的可能性。比如,在张芬老师提供的案例中,学生在老师的启发下进行了对费孝通先生的学术著作《江村经济》和小说作品《茧》两个文本的比较阅读和写作。在出色地完成习作的基础上,师生又一起把阅读和思考的范围扩展到费孝通先生的整体社会文化思考和所处的时代背景中去。在本书成稿之际,师生合作的相关研究已经被《中国现代文学研究丛刊》录用刊出,成就了一段师生在写作和研究路上共同勉励前行的佳话。
教师张芬与学生邱傲东的研究在《中国现代文学研究丛刊》刊出
当然,写作是一个不停止的过程,也意味着那些因为完成而“停止”的写作可能为新的研究和写作揭示另一条不同的道路。比如,在刘天骄老师提供的案例中,教师在初稿反馈时忍住了“让学生一口吃个胖子”的冲动,而是等到学生按自己的意愿完成了一篇自洽的文章以后,再在反馈信中鼓励他思考另一个完全不同的写作方向。引导学生在不停止的写作中不断地深化、调整思维并用文字表达出来,是这些案例里体现出的师生共同努力的第四个方向。
四、关于本书的几个补充说明
写作一旦完成,如何阅读它完全是读者的权力,本书也不例外。然而,以下的几个补充说明也许对于读者理解本书的安排会有些帮助。
第一,本书理论编中收录了曹柳星、程祥钰、李成晴、李轶男的四篇论文,分别对清华大学写作课的通识特色、教学理念、育人功能和特色做法等进行介绍。清华写作课是探索中的新生事物,我们希望提供这些初步的经验,以供有意愿开设此类课程的高校和教师同行参考,也希望让写作学习者可以从其中找到“为什么”要这么学习写作的答案。
理论编内容概览
第二,本书收录的所有的教学案例均来自清华大学写作课的真实教学过程。本书最主要的特色之一是采用边栏批注的方式还原了老师对同学们习作中谋篇布局、逻辑论述、语言文法问题做出的点评和修改意见。虽然这些问题是在具体文章中出现的,但是它们代表了写作初学者所容易出现的问题;老师对这些问题的点评和修改意见显然是个性化的,但是它们也许可以帮助我们看到解决同一个问题的不同可能性。
第三,本书收录的教学案例在凸显清华写作课一致性的课程特征之外,也在一定程度上呈现了不少教师的个性做法。比如,有的老师选择的是学生短文习作,有的则选择了长文,还有一位老师选择把短文和长文的连续训练过程做了呈现;在引用注释上,大部分老师选择了脚注,也有一些老师选择了尾注;在给学生初稿的反馈中,不少老师采用了自己独特的评价体系和评分表格。希望读者可以从这些多样性中看到不同的可能。
《案例集》中教师的多种总体反馈形式