当前,数字化转型成为教育改革发展的重心,正深入推动全领域、全要素、全流程、全业务的数字化意识、数字化思维、数字化应用。高校食堂作为学校的重要组成部分,具有数字化转型的先天优势,应积极响应数字化转型,开展智慧餐饮系统性建设,赋能学校后勤服务,构建适应未来发展趋势的高质量餐饮服务保障体系。
智慧餐饮通过引入先进的技术和设备,可以实现自助点餐、智能结算、营养分析、无人化服务等智慧功能,大大提升食堂的服务质效;同时,通过线上应用场景搭建及流程再造,有效改善餐饮服务各环节信息流转、互动交流局面,并结合物联网传感器、AI识别等先进技术设备,大大提升组织机构的管理质效。
智慧餐饮发展建设面临的多重挑战
智慧餐饮作为新时代餐饮服务领域的转型升级方向,不仅体现了技术的革新,更彰显了管理理念和工作模式的创新,在数字化转型进程中,必将面临多重挑战。其中既有学校政策支持力度不足、持续经费投入缺乏、供应商服务支持力量薄弱等外在因素,也有系统需求识别困难、信息化素养不足、投入与效益难匹配等内在的不足与困难。
1.需求识别难度大
数字化转型已成为各部门和各业务环节的重要考量,而整体经费资源相对有限,需要对项目建设的必须性、可行性、成熟性等做深度的识别与研判。与此同时,信息技术的快速更新换代,进一步增加了数字化转型技术需求的识别难度。数字化技术发展迅猛,新设备和新技术不断涌现,可能导致原本看似成熟、先进的需求解决方案在市场上很快失去竞争力。如2020年之前,食堂智能结算主要依赖于基于RFID技术的智能餐盘。然而,自2020年以后,各高校基于自助减量称重和AI计算机视觉技术的智能结算系统的相关立项与应用日益增多,曾经炙手可热的智能餐盘系统尚未全面普及已逐渐成为过去式。
2.信息化素养不足
智慧餐饮的建设涵盖了信息技术、物联网、大数据等多个领域。当前,多数高校餐饮管理业务职能部门缺乏具备相关专业背景的人才和团队,对相关技术的应用和发展趋势了解不足。因此,在建设过程中,多数单位倾向于采用“拿来主义”,较为依赖设备和技术的成熟度,欠缺对数字化转型应用的深入思考。此外,业务一线服务人员受教育程度普遍较低,大龄化程度较高,不擅长使用信息设备,也进一步加大了数字化转型难度。
3.流程重构面临挑战
一方面,技术层面的难度不容忽视。数字化转型的核心要点在于运用技术手段对现行流程进行重构和优化。然而,目前各单位普遍缺乏能够深刻理解技术应用效果,同时熟悉现场操作流程及关键节点的复合型专业人才,尤其是兼具技术理解和实际操作经验的“产品经理”角色。此外,在部分社会化程度较高的高校,具备高专业素养的管理人才相对更匮乏。另一方面,流程重构需要面对组织文化和理念上的挑战。文化阻力在需求识别和业务梳理过程中尤为明显,它阻碍了组织有效收集和处理反馈信息,从而影响了业务梳理的准确性和适用性。
4.投入与效益难匹配
从产品属性和业务需求的角度来说,智慧餐饮系统具有非标特性。不同供应商在提供类似功能产品时,价格可能存在显著的差异。以功能标准性和需求一致性相对较高的订餐系统和称重选餐系统为例,尽管采购规模存在差异,但项目预算的不均衡分布现象显著,比如称重选餐系统的预算区间从近30万元到150余万元不等(如图1)。此外,智慧餐饮系统的整体市场规模相对较小,导致无论是软件服务还是硬件设施,采购询价议价空间相对狭窄。同时,数字化转型的投入与服务效果之间缺乏有效的衔接和评估机制,使得较高的经费投入难以充分体现其价值和效益。这种情况可能会引发人们对数字化转型意义和价值的质疑乃至退缩,影响高校食堂数字化转型的进度和支持力度。
图1 部分高校称重选餐系统招标预算(数据来源:网上公开招标公告)
5.后期运维压力大
在系统软件项目的后期,维护成本通常呈现显著增长的趋势。根据行业惯例,一般的软件功能质保期为三年,一旦超出此期限,通常需要按照购置费的10%逐年支付维护费用。假设某单位系统建设规模在500万元以上,则质保期过后每年应申报50万元预算用于系统维护。这一费用对于高校餐饮管理单位而言,是一个不可忽视的经费压力。随着系统建设规模和费用的持续增长,维护成本可能逐渐成为数字化转型道路上难以逾越的障碍。
中国科大智慧餐饮系统建设专业
在数字化转型的初步探索中,面对众多挑战与难题,中国科学技术大学(以下简称中国科大)饮食服务部门认识到专业人才匮乏是数字化转型的首要难关。历经三年,从最初数字化意识的启蒙,到进一步的针对性学习,再到广泛应用实践的探索,中国科大饮食服务部门逐步培育出一支在信息化领域具备较高专业素养的人才队伍,为下一步系统建设规划奠定了坚实的基础。
1.小项目、大作用,数字化意识初启蒙
中国科大在2019年以前初步开展过信息化建设,包括采购进销存系统、明厨亮灶、智盘结算系统等,但萌发应用信息技术手段对食堂运营全链条、全过程开展流程再造的想法,还是从通过开发微信小程序解决日常零星维修和原料价格遴选工作痛点(如图2、图3)开始。
图2 日常零星维修工作痛点
图3 价格遴选工作痛点
从应用结果来看,小程序上线后,快速有效解决了原有工作信息流转不完整、信息统计有失误、记录保存困难、数据汇总分析效率低等诸多痛点,大幅提升了工作质效。原先一个维修问题需要多次反复跑现场,现在一般最多2次即可完成;遴选比价评审工作原先至少需要半个工作日,现在一键确认,15分钟即可完成。这种小规模项目的实施,投入小、周期短、易上手,以切身体验迅速有效地激发人员队伍对数字化转型价值的认识和兴趣,为后续更深层次、更大规模的学习和实践打下基础。
2.广动员、深研究,主动式学习锻队伍
为进一步提升数字化水平,中国科大饮食服务部门采取系列举措强化专业人才队伍的开发和组织。首先,成立了专项工作领导小组,从顶层设计出发,为数字化转型工作提供坚实的组织保障。然后,广泛动员、组织各部门业务骨干积极参与信息化项目的讨论和建设,既为项目的顺利实施提供了实践经验支撑,又提供了人力资源保障,有效促进了业务与技术能力兼备的复合型人才队伍建设。再次,利用线上自学、参加专业会议和展览,以及调研交流等多元学习途径,满足项目建设需求的同时,为项目成员提供宝贵的实践机会,有效学习和提升信息化技能。此外,注重理论课题的研究学习,通过针对性地开展信息化建设方面的实践总结和理论研究,进一步明确学习目标、学习需求,推动打造良好的主动式学习氛围,促进提高专业化知识学习效率,同时有效培养人员队伍理论素养。
3.强应用、重实践,培育数字化思维
在数字化转型实践中,中国科大饮食服务部门积极寻求扩展信息化应用的有效途径。经过对不同技术方案进行深入的比较和评估,决定采用一种SaaS低代码平台进行先期的摸索试点,这一选择对比传统信息化建设路径有显著转变。低代码平台具有低成本、低难度、快速部署、灵活定制等优势,大大助力中国科大积累丰富的系统建设实践经验,快速提升整体人员队伍的信息化专业素养。其近乎“零开发周期”的特性,使得学校食堂的一些常态化运营管理工作能够更加灵活高效地实现线上功能的拓展和优化,做到及时响应一线业务需求的持续变化和调整。不到2年时间内,15个应用小模块已先后上线,在有效提升工作效率的同时,让一线人员更广泛、深刻地体会到数字化转型的便利。与此同时,中国科大饮食服务部门高度重视并持续收集各部门和一线单位的反馈,及时收集他们的意见、需求和建议,并以此为依据不断调整和完善系统的功能性设计。低代码平台的实践应用,为培养管理人员和从业人员的数字化思维能力提供了宝贵的实践基础,进一步推动中国科大食堂在数字化转型道路上稳步前行。
中国科大智慧餐饮系统建设规划思考
图源:科大饮食
中国科大饮食服务部门近年来对智慧餐饮建设广泛深入的思考与实践为食堂数字化转型奠定了坚实的知识基础。同时,随着中国科大“智慧校园”建设项目的启动与发展,食堂数字化转型得到了必要的政策支持和资金支撑。在这样的背景下,为了保障数字化转型过程稳固、有效,对智慧餐饮系统开展系统的规划与设计进行进一步的思考,并初步总结了智慧餐饮系统建设规划中业务需求识别和主要应用服务。
1.业务需求识别
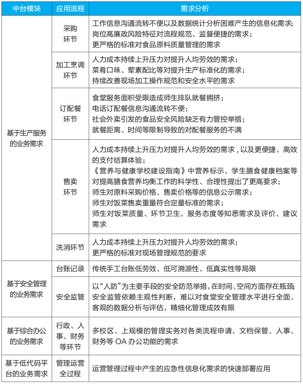
中国科大饮食服务部门基于用户和业务对象逻辑,围绕食堂、安全监管职能部门、行政办公职能部门等用户中心,认为应按照生产服务、安全管理、综合办公、低代码四大模块,对主要业务需求进行划分归类(见表1)。
表1 智慧餐饮业务需求分析
2.主要应用服务
智慧餐饮系统建设核心内容是应用服务部分,中国科大饮食服务部门基于业务活动需求分析,按生产服务、安全管理、综合办公、低代码四大平台模块来规划智慧餐饮系统建设内容,初步提出各模块业务系统与应用程序功能清单。其中,综合办公平台主要用于集成“办公用品管理、人事薪酬管理、用章管理、工作文档管理、校内单位用餐申请、活动场地申请”等功能应用,实现部门人、财、物等资源信息化管理;低代码平台通过提供可视化的用户界面和预制的组件,支持用户单位通过拖放代码块自主构建和部署应用程序,二者的需求显著度和技术路径都较为明确。
生产服务平台是围绕食堂生产服务场景,在物价、人工持续上涨的背景下以提高师生满意度和提高人均劳效、生产质效为核心,对智慧生产服务建设内容归集,形成的一体化融合平台。主要涵盖食堂生产经营管理系统(包括菜品备案管理、原料采购管理、成本核算管理等)、自动化生产设备应用(包括智能无人服务设备、高度自动化生产设备等)、自助称重选餐系统、资产管理及报修系统、云餐厅系统(包括就餐拥挤指数管理、订配餐管理、师生服务反馈等)。
安全管理平台是围绕安全风险防范应用场景,以人员行为、设备状态、环境参数、流程溯源为对象,对智慧安全监管建设内容进行归集,形成的一体化融合平台。主要涵盖食品安全监管综合系统(包括移动巡检管理、食堂自检管理、师生意见管理、电子台账管理等)、食品留样管理系统、视觉行为识别分析管理系统、物联网监测管理系统等。
结论与展望
智慧餐饮系统的规划与实践是高校食堂转型升级的关键环节。下一步,计划通过广泛调查区域内高校的智慧餐饮建设需求,并进行全面的应用功能可行性分析,初步推出可满足特定区域范围内高校智慧餐饮系统建设需求的规划方案,以期为更高标准的规范文件制定提供借鉴和参考。
来源:《中国教育网络》2025年2-3月合刊
作者:王磊1,2、洪军2、彭政2(作者单位1为安徽建筑大学公共管理学院;2为中国科学技术大学饮食服务集团)
责编:余秀