4月9日,锐捷网络通过线上发布会正式发布Wi-Fi 6 Plus新品。Wi-Fi 6 Plus AP内置了硬件AI专用射频模组,与WIS云端联动,可提升无线体验、无线安全和数据分析等方面的全场景化覆盖能力。
Wi-Fi 6大规模应用元年 推动行业变革“新基建”
据IDC发布的《2019年中国企业级WLAN市场跟踪报告》显示,大部分行业客户在2019下半年对Wi-Fi 6设备完成“审核试用”后,都抱有比较认可的态度和扩大需求的意向,市场规模将会达到2亿美元。无疑,2020年将是Wi-Fi 6大规模应用元年。
Tolly Group创始人兼首席执行官Kevin Tolly在直播中总结道,“Wi-Fi 6是Wi-Fi技术非常重要的发展,而2020年显然是Wi-Fi 6的新时代。”
“Wi-Fi 6改变了游戏规则。”Kevin Tolly表示。Wi-Fi 6通过提供更大的带宽、更低的延迟和更高的效率使所有用户收益,尤其在教育教学领域大放异彩。
锐捷企业网事业部行业营销总监黄镇认为,高速、稳定、安全的无线网络是行业变革的“新基建”。在疫情基本得到控制后,越来越多的企业复工复产,也开始思考并且争分夺秒地进行数字化改造,这个过程中“连接” 是至关重要的一环。
锐捷Wi-Fi 6,点燃校园创新力
教育信息化2.0提出,要从提升学生信息技术应用能力、向提升信息技术素养转变;从应用融合发展,向创新融合发展转变。因此,一些创新的教学模式应运而生。
比如,打破了传统教学模式的智慧教室,更强调课堂互动,应用到无线投屏、多屏同步、实时广播、屏幕控制,以及教学互动答题投票器、学生手机等。单个智慧教室的无线接入终端数量可以达到3-9组投屏、20-50个手机终端,瞬时流量达到600Mbps,这必然需要Wi-Fi 6技术的支持。
再比如,可实现交互性和全沉浸场景VR教学,使学生能够在虚拟的学习环境中扮演角色,全身心地投入到学习环境中去,并反复练习直到掌握技能。但是VR应用对网络带宽和时延有极高的要求,其上行速率和下行速度分别为5Mbps和60Mbps,且时延必须小于20ms。
网络延迟将会导致头晕,体验不佳。所以,VR设备成为最早支持Wi-Fi 6协议的终端之一。
教育信息化不仅仅在于教学,还包含校园管理的方方面面,比如教学设施和人员管理的数字化。这其中就混合了各种无线和物联网接入,成倍增加了管理难度。这就需要WLAN技术与物联网协议的融合。
图1 Wi-Fi 6在未来教育领域应用
锐捷Wi-Fi 6产品能够为学校提供多维度的校园接入方案,除了能够提供一个高速、稳定、安全的无线网络去支撑智慧教室、VR教学等新教学形式外,还能通过融合物联网与RG-iData大数据平台进行数字化的人员和设施的管理。
性能实测,Wi-Fi 6 Plus用AI释放“无线”潜能
不断创新的教学模式和校园管理,要求无线网络要对不断增加的高并发、大宽带、低延时和多业务的应用进行可靠保障。锐捷Wi-Fi 6 产品凭借高速率、高并发、抗干扰的优势,加上锐捷智能场景化天线,保障师生日益升级的无线应用需求和教学体验。
但是,Wi-Fi 6要完全发挥价值存在极大挑战,锐捷无线产品事业部副总经理黄赞表示,“目前,Wi-Fi 6的终端还很少,更老的Wi-Fi 4终端仍然存量较大。可以预计的是,Wi-Fi 6在大面积普及之前,将长期与大量低速终端共存,如何释放Wi-Fi 6终端和网络的潜能?射频环境日益复杂,如何确保无线网络安全?”为此,锐捷专门推出Wi-Fi 6 Plus新品。
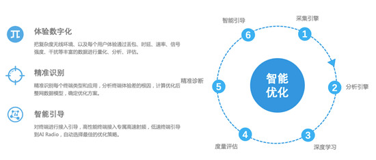
锐捷Wi-Fi 6 Plus产品采用了四射频 AI Radio设计,多一路AI Radio,性能更强。独立的智能射频,配合无线AI云平台WIS,可先将网络体验数字化,然后精准识别每个终端类型和应用,再将高性能终端接入专属高速射频,低速终端引导到AI Radio,给整体Wi-Fi网络体验带来4倍提升。AI Radio还能对Wi-Fi网络进行智能防护,消除安全隐患;同时,对于高校场景,还能帮助其实现数据采集、轨迹定位、电子围栏等大数据监控服务。
锐捷无线产品事业部副总经理黄赞在直播中展示了锐捷Wi-Fi 6 Plus产品的混合终端环境实测和智能守护模式实测。实测显示,开启AI Radio的Wi-Fi 6 Plus产品在使用效果及安全性方面有非常明显的改善。
图2 Wi-Fi 6 Plus释放Wi-Fi 6的潜能
据悉,IDC2019 Q4中国企业级WLAN市场跟踪报告数据显示,锐捷网络在Wi-Fi 6品类市场上取得了产品出货量第一的成绩,整体出货91,521台,市场份额达到57.87%。
高校应用,助力校园信息化升级
据东北大学教授、博士生导师、信网办副主任谭振华在发布会上介绍,东北大学采用锐捷全场景Wi-Fi 6无线AP解决方案,实现南湖校区和浑南校区全部楼宇、宿舍和户外区域的全覆盖,推动智慧教学、高密办公和移动应用的快速发展。当前的测试数据显示,高性能、低时延的Wi-Fi 6设备可以确保每个用户的性能可达到50Mbps,满足各类业务需求,锐捷大数据方案还支持学校进行学生管理、辅助教学和校园安全。
图3 东北大学全场景Wi-Fi 6无线部署方案
据了解,而除东北大学外,锐捷Wi-Fi 6产品在很多高校已有成功部署案例,以其专业的射频技术、多阵子智能场景化天线和AI 深度调度学习等技术,助力智慧校园建设。其中,哈尔滨工业大学采用锐捷Wi-Fi 6产品对阶梯教室进行升级,实现高密阶梯教室万兆无线接入速率,大幅提升阶梯教室师生的Wi-Fi体验;广西民族大学采用锐捷Wi-Fi 6产品对图书馆全网进行Wi-Fi全覆盖,并以高性能和大带宽保障图书网未来五年的业务扩张和应用发展需要;大连外国语大学部署Wi-Fi 6校园无线网络,实现校园无线网全覆盖,学生上网不再局限在公寓内,在包括办公区、教学区在内的所有区域均可连接校园无线网;吉林艺术学院采用锐捷Wi-Fi 6与iData大数据方案完美组合,从学生的无线上网流量数据切入,判断学生在过去24小时校内活动记录、上课考勤记录,还根据上网行为分析出学生网贷内容的倾向,发挥无线网感知、预判、预警的价值,打造健康向上、宁静智慧的新校园。
有理由相信,锐捷Wi-Fi 6 Plus将在数字化校园与VR教学等更广阔的场景中,让高校用户更畅享新一代无线生态,助力学校点燃校园创新力,共同创造教育新生态。