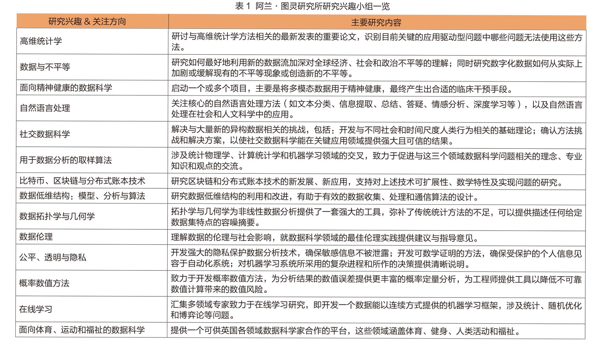
成立于2015年的英国阿兰·图灵研究所(Alan Turing Institute)致力于使英国成为大数据分析与应用领域的全球领跑者,确保英国立足于数据科学的前沿。2017年3月至5月间,针对大数据研究与应用的不同方向和领域,该研究所成立了多个研究兴趣小组,各小组的研究方向及主要内容如表1所示。
特别声明:本站注明稿件来源为其他媒体的文/图等稿件均为转载稿,本站转载出于非商业性的教育和科研之目的,并不意味着赞同其观点或证实其内容的真实性。如转载稿涉及版权等问题,请作者在两周内速来电或来函联系。