7月,教育部印发《关于加快推进现代职业教育体系建设改革重点任务的通知》,发布了11项重点任务,其中包括持续建设职业教育专业教学资源库。
通知要求各校要深化国家职业教育智慧教育平台应用,优先使用全国性、区域性资源库,鼓励根据人才培养需要建设有特色的校级资源库。各地要强化区域统筹,建设服务当地产业和地域特色的区域性资源库,推动各级资源库接入国家或省级职业教育智慧教育平台,主动接受应用情况监测。
通知提出到2025年,建成一批全国性资源库,带动地方建设1000个左右区域性资源库,基本实现职业教育专业全覆盖。
日前,针对此项任务,现代职业教育体系改革管理公共信息服务平台(网址:http://zj.chinaafse.cn/)公布了教育部制定的《职业教育专业教学资源库建设指南》,对建设单位、基础条件、建设思路、建设任务、监测指标、组织实施、时间安排做了详细部署。
资源库建设指南及常见问题解答,一起来看——
职业教育专业教学资源库建设指南
一、建设单位
职业教育专业教学资源库(以下简称资源库)建设单位(包括主持单位和参与单位)要求如下:
1.主持单位
资源库的主持单位为独立设置的职业学校(含中等职业学校、高职专科学校、本科层次职业学校)。每个资源库主持单位不超过3家。第一主持单位总体负责资源库的建设规划、应用推广及维护管理等工作,是资源库内容审核的第一责任单位。
2.参与单位
资源库的参与单位可以为职业学校、普通高校、行业、企业和科研院所。参与单位要发挥优势、积极参与,主动作为、密切配合,实质性参与资源库建设。
二、基础条件
1.资源建设有基础。主持单位已有数量充足、质量可靠的资源沉淀,且具备持续更新能力。资源内容丰富、形式多样,满足教育教学需求。
2.平台支撑有保障。主持单位已有相关技术平台,进行资源库资源的上传、存储、传播、运维和更新。平台符合物理安全、网络安全、数据安全和规范管理要求,具备资源库建设、管理、教学、学习、分析、教研等功能,能够接入国家或本省智慧教育平台并纳入运行监测。
3.应用服务有成效。主持单位申报的资源库运行时间不少于1学年,注册用户有一定规模且活跃度较高,能够提供资源检索、信息查询、资料下载、教学指导、学习咨询、考试评价、就业支持、社会培训等服务。
4.项目团队有条件。主持单位的项目团队在相应专业领域有专长、有建树。团队分工明确、制度健全、协作有序、执行力强。参建单位均承担具体的建设和应用推广任务。
三、建设思路
资源库定位于“能学、辅教、促改”,服务技术技能人才培养培训。“能学”指各类学习者均可以通过资源库自主进行系统化、个性化学习。“辅教”指教师可以利用资源库灵活组织教学和培训内容、辅助教学实施。“促改”指职业学校利用资源库推动数字化时代学习方式的变革和课程建设改革,创新更加个性化、精准化、定制化的教学方式。
资源库按照“需求牵引、应用为王、服务至上”的基本原则,遵循“一体化设计、结构化课程、颗粒化资源、多场景应用”的建构逻辑。“一体化设计”是指资源库建设要对标专业、对应产业,围绕专业人才培养目标,统筹资源建设、平台设计以及共建共享机制的构建,形成整体系统的顶层设计;“结构化课程”是指资源库的标准化课程要纳入专业人才培养方案,覆盖专业核心课程、专业基础课程,满足线上线下混合教学的需要;“颗粒化资源”是指库内资源的最小单元须是独立的知识技能点或完整的媒体素材,便于用户学习和组课;“多场景应用”是指资源库要引入学习助手、数字教师等新技术,建立多样化的应用场景,满足不同群体用户的多样化学习需要。
资源库按照“自主建设、省级统筹、遴选入库、择优支持、边建边用、过程监测、持续应用”的方式开展,全国性资源库主要面向专业布点多、学生数量大、行业企业需求迫切的专业领域,区域性资源库主要面向区域产业需要、具有行业特色的专业领域,避免同质化重复建设和低水平盲目建设。
四、建设任务
资源库应围绕1个核心专业开展建设,服务专业不超过5个。任务包括必选内容和自选内容两部分。
(一)必选内容
1.专业人才培养方案。遵循职业教育、技术技能人才成长和学生身心发展规律,对接国家专业教学标准,引入新方法、新技术、新工艺、新标准,研制对接产业需求的专业人才培养方案,明确培养目标、课程设置、学时安排、实践环节、毕业要求等内容。人才培养方案由项目主持单位组织参建单位共同研制,需在资源库首页展示。
2.专业课程体系。依据2022年9月教育部发布的《职业教育专业简介》,科学分解专业人才培养目标的知识、能力和素质规格要求,系统设计专业核心课程体系及其教学内容,构建基于知识图谱的可视化课程体系框架,明确课程必须掌握的知识点、技能点及对应的职业岗位。资源库要覆盖全部专业核心课程,兼顾必要的专业基础课程。
3.课程教学资源。开发类型多样的优质数字化教学资源,文本类和图形(图像)类资源数量占比不超过30%,原创资源占比不低于70%,资源库每年更新比例不低于10%。鼓励合理运用视频类、动画类、虚拟仿真类等资源创设教学场景,解决教学重点和难点问题。建立课程素材的技术规范,统一命名规则,标注含有专业名称、课程名称、知识(技能)名称、是否原创等属性字段。探索推进开源课程建设,实现优质课程资源共建共享、均衡普惠。
4.评测考核资源。每门专业核心课程均需建立试题库,题库中的试题应覆盖课程标准所规定的全部教学内容,适当减少客观题型,增加综合实践能力的题型。鼓励改革考核评价方式,根据岗位人才标准和要求,联合企业共同研制职业能力考核评价标准,开发职业能力考核评价试题,开展职业能力训练和测试。
5.资源审核机制。健全完善资源审核机制,依据《中华人民共和国网络安全法》《网络音视频信息服务管理规定》《出版管理条例》《网络视听节目内容审核通则》《网络短视频内容审核标准细则》《图书、期刊、音像制品、电子出版物重大选题备案办法》《地图审核管理规定》《互联网出版管理暂行规定》等法律法规和政策文件,加强资源的政治性、科学性、适用性、规范性审核,确保资源政治导向、价值取向、审美导向正确,内容真实、客观科学。
6.应用推广机制。参与资源库建设的学校要引导师生在专业教学、实习实训、技能培训、生产现场和日常生活等场景中积极使用资源库,推动专业教学改革,提高教育教学效率和质量,尤其是主持或参与学校的相关专业师生的应用覆盖面不低于80%,满意度不低于90%;要积极为其他职业学校、普通高校、行业、企业、科研院所和社会学习者提供服务,实现优质资源共享,扩大优质资源受益群体覆盖面。
7.安全保障机制。资源库平台在物理安全、网络安全、主机安全、应用安全、数据安全、管理要求等方面,不低于《信息安全等级保护管理办法》规定的信息系统安全等级保护(三级)基本要求。
(二)自选内容
1.数字化教材。鼓励围绕专业核心课程体系,联合企业共同开发契合真实生产的融媒体教材或新型活页式数字化教材,探索数字化出版,融合视频、动画、AI、VR等技术于一体,使用户的阅读立体化、趣味化、互动化、个性化。
2.特色培训项目。鼓励面向企业在职员工及社会学习者,联合企业共同开发满足行业、企业需求的培训项目,融入企业的前沿生产技术和真实案例,开发培训包、培训手册等特色培训资源,开展技术技能培训,助力提升技术技能水平和企业可持续发展能力。
3.虚拟教学团队。鼓励资源库主持单位广泛联合本专业领域内综合实力强、特色鲜明的职业院校,全国性行业组织和代表行业先进水平的企业,组建基于资源库平台的动态开放、跨校跨区域的虚拟教学团队,探索突破时空限制、高效便捷、形式多样的集体备课、研讨等教研活动,全面提升教师数字化教学能力,培育一批数字化专业教学研究和实践成果,引领带动本专业领域教育教学改革创新。
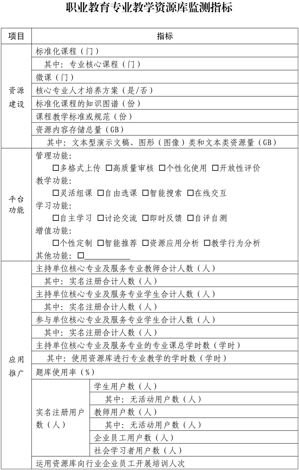
五、监测指标
在资源库基础数据采集的基础上,重点关注资源建设、平台功能、应用推广、特色创新和安全保障5个监测维度。
1.资源建设方面,既关注资源库建设内容的完整度和架构的系统性,也关注资源建设的数量、质量、更新情况。资源的数量方面关注课程门数、数字资源量等;质量方面关注资源的政治性、科学性和丰富性;更新方面关注资源的更新频率和新技术、新工艺、新规范引入情况。
2.平台功能方面,重点关注多格式上传、高质量审核、个性化使用、开放性评价等管理功能,灵活组课、自由选课、智能搜索、在线交互等教学功能,自主学习、讨论交流、即时反馈、考试评价等学习功能,个性定制、智能推荐、资源应用分析、教学行为分析等增值功能。
3.应用推广方面,重点关注资源库的校本、校校、校企和跨省的推广应用,受益人群和覆盖面,学习使用激励机制建设情况等3个方面。
4.特色创新方面,重点关注建设单位立足区域产业、行业特色、院校优势和应用创新等方面。
5.制度保障方面,重点关注资源库建设和应用方面出台的有关制度文件情况,是否发生意识形态、师德师风、违法违纪、网络安全等一票否决情况。
六、组织实施
主持单位对照资源库基础条件、建设任务,在“现代职业教育体系改革管理公共信息服务平台”(网址:http://zj.chinaafse.cn/,以下简称“管理平台”)进行账号注册,并在“职业教育专业教学资源库”模块填写信息数据、上传相关佐证材料,形成《专业教学资源库建设任务书》(详见附件1),报省级教育行政部门审核同意后,将加盖建设单位和省级教育行政部门公章的《建设任务书》PDF版通过管理平台上传,无需寄送纸质版。
省级教育行政部门要组织省内职业院校积极参与,按照指南要求对项目进行审核把关,对符合要求的项目加盖公章,待学校上传PDF版后登录管理平台完成审核程序并提交至教育部职业教育与成人教育司。
原203个国家级专业教学资源库主持单位如有建设意愿,均需重新注册申报。
七、时间安排
资源库注册填报时间:2023年8月11日-8月31日,2024年起每年的1月1日-8月31日。截止时间前省级教育行政部门需在管理平台完成审核程序并确认提交。
资源库绩效数据采集时间:2023年起每年11月1日-12月15日。建设单位应及时登录管理平台查看有关通知。
附件:
附件二
职业教育专业教学资源库常见问题解答
1.资源库建设结果如何确定?
教育部职成司将对照“专业基础好、资源质量好、使用效果好、行业企业需求迫切、示范引领作用明显”的要求,根据基础数据采集、绩效采集数据、应用监测数据,对各建设项目的绩效进行综合考核,通过适当方式公布考核排名,强化结果运用。
2.原203个国家级职业教育专业教学资源库项目还能参加职业教育专业教学资源库建设吗?
教育部职成司将继续推进现有国家级资源库完善升级、动态管理。现有国家级职业教育专业教学资源库已完成上一轮建设任务,有意愿继续建设的,应按照本次指南对资源库进行升级改进,重新填报项目申报书。教育部职成司将综合考虑此前建设基础,有组织建设一批全国性资源库。
3.职业教育专业教学资源库技术平台的功能、性能和安全具体有什么要求?
平台必须有效支持资源库“能学、辅教、促改”的功能定位,要具备资源库建设、管理、教学、学习、分析、教研等功能,同时具备支持多种教学模式的个性化功能。管理功能包括:多格式上传、高质量审核、个性化使用、开放性评价等内容,教学功能包括:灵活组课、自由选课、智能搜索、在线交互等内容,学习功能包括:自主学习、讨论交流、即时反馈、自评自测等内容,增值功能包括:个性定制、智能推荐、资源应用分析、教学行为分析等内容。
平台应采用提升数据访问速度的优化技术(如IDC、Cache、CDN等),保障资源的访问速度和下载效率。
平台在物理安全、网络安全、主机安全、应用安全、数据安全、管理要求等方面,不低于《信息安全等级保护管理办法》规定的信息系统安全等级保护(三级)基本要求。
4.资源库什么时间进行注册填报和绩效数据采集?
资源库依托管理平台进行注册填报和绩效数据采集。其中,注册填报时间为2023年8月11日-8月31日和2024年起每年的1月1日-8月31日,在此期间,各资源库建设单位均可在管理平台进行注册填报。绩效数据采集时间为2023年起每年的11月1日-12月15日,期间管理平台将关闭注册填报功能,开启绩效数据采集功能。