4月13日上午,我国智能科学技术最高奖“吴文俊人工智能科学技术奖”颁奖典礼在苏州举行,70个项目及个人获评2023年度吴文俊人工智能科学技术奖。
其中,中国工程院院士、鹏城实验室主任高文获吴文俊人工智能最高成就奖,获颁荣誉奖牌和奖金。
湖南大学副校长李树涛教授,哈尔滨工业大学未来信息技术研究院院长、北京红山信息科技研究院创始人赵先明教授,北京邮电大学计算机应用技术中心主任杜军平教授分获吴文俊人工智能杰出贡献奖。
据介绍,高文长期从事图像处理、模式识别、多媒体、大规模人工智能系统等研究。他领导创立了中国的视频编解码技术标准体系AVS,推动中国数字视频产业实现了从核心技术空白到国际领先的跨越。同时,他还参与制定了我国新一代人工智能发展规划,主持制定了全球首个人工智能技术国际标准,创建并领导了新一代人工智能产业技术创新战略联盟。
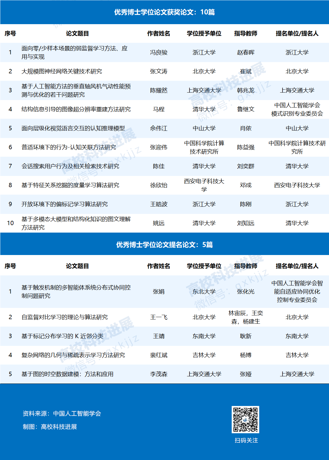
据悉,2023年度吴文俊人工智能科学技术奖共评出70个获奖项目成果,包括吴文俊人工智能最高成就奖1项、吴文俊人工智能杰出贡献奖3项、吴文俊人工智能自然科学奖6项、吴文俊人工智能技术发明奖6项、吴文俊人工智能科技进步奖14项、吴文俊人工智能专项奖(芯片项目)2项、吴文俊人工智能科技进步奖(科普项目)4项、吴文俊人工智能科技进步奖(企业技术创新工程项目)4项、吴文俊人工智能优秀青年奖15项、吴文俊人工智能优秀博士学位论文获奖论文10篇、吴文俊人工智能优秀博士学位论文提名论文5篇。
吴文俊人工智能科学技术奖由中国人工智能学会发起主办,得到我国智能科学研究的开拓者和领军人、首届国家最高科学技术奖获得者、中国科学院院士吴文俊的支持,于2011年1月6日正式设立,被誉为“中国智能科学技术最高奖”。
获奖名单:

特别声明:本站注明稿件来源为其他媒体的文/图等稿件均为转载稿,本站转载出于非商业性的教育和科研之目的,并不意味着赞同其观点或证实其内容的真实性。如转载稿涉及版权等问题,请作者在两周内速来电或来函联系。
