3月7日,中国人工智能学会网站发布《2023年度吴文俊人工智能科学技术奖奖励公告》,70项成果被授予2023年度“吴文俊人工智能科学技术奖”。

中国人工智能学会网站截图
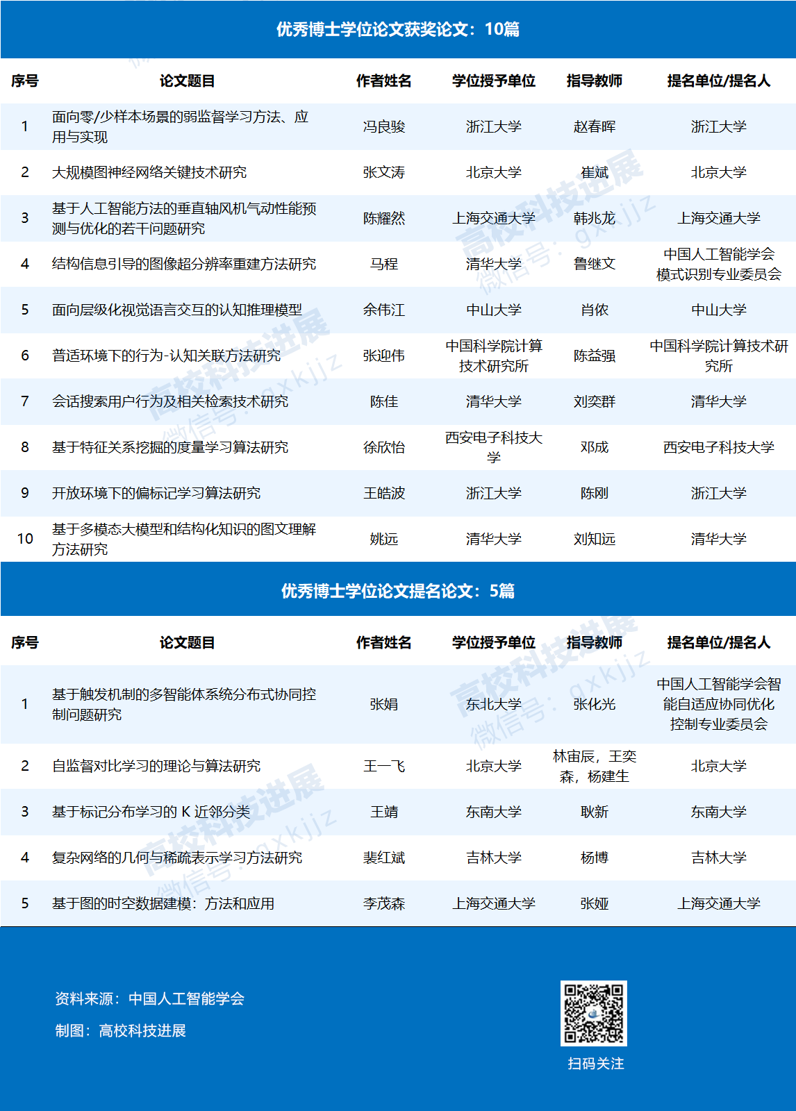
根据公告,2023年度吴文俊人工智能最高成就奖1项;杰出贡献奖3项;自然科学奖一等奖3项、二等奖3项;技术发明奖一等奖2项、二等奖3项、三等奖1项;科技进步奖一等奖3项、二等奖6项、三等奖5项;专项奖(芯片项目)一等奖1项、二等奖1项;科技进步奖(科普项目)4项;科技进步奖(企业技术创新工程项目)4项;优秀青年奖15项;优秀博士学位论文获奖论文10篇、提名论文5篇。
吴文俊人工智能科学技术奖,被誉为“中国智能科技最高奖”,具备提名推荐国家科学技术奖资格,代表人工智能领域的最高荣誉象征。该奖项设立于2011年,以人民科学家、人工智能先驱、中国人工智能学会原名誉理事长吴文俊先生命名,由中国人工智能学会发起设立,奖励在智能科学技术领域取得重大突破、作出卓著贡献的科技工作者和管理者。因弘扬科学精神,不断推进中国智能科学技术领域创新与发展,提升我国智能科技创新与产业化发展水平,而赢得了广泛的社会赞誉。
2023年度吴文俊人工智能科学技术奖授奖名单:







整理 | 高校科技进展

特别声明:本站注明稿件来源为其他媒体的文/图等稿件均为转载稿,本站转载出于非商业性的教育和科研之目的,并不意味着赞同其观点或证实其内容的真实性。如转载稿涉及版权等问题,请作者在两周内速来电或来函联系。
