近日,陈嘉庚科学奖基金会官网发布《关于公布2022年度陈嘉庚科学奖获奖项目和陈嘉庚青年科学奖获奖人名单的公告》,授予6个项目陈嘉庚科学奖,授予6人陈嘉庚青年科学奖。

陈嘉庚科学奖基金会官网截图
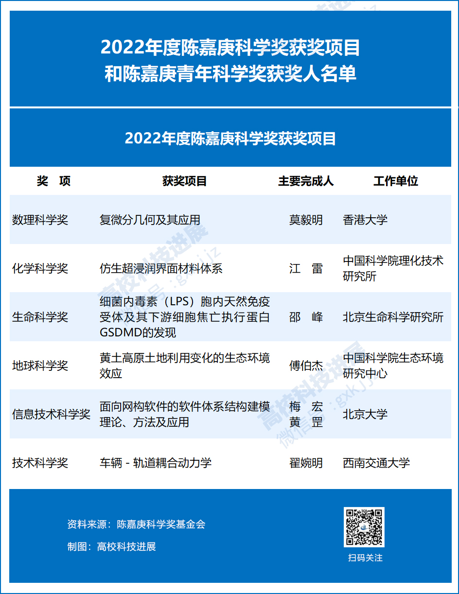
获奖名单显示,2022年度陈嘉庚科学奖信息技术科学奖颁给北京大学梅宏院士和黄罡教授“面向网构软件的软件体系结构建模理论、方法及应用”项目,技术科学奖颁给西南交通大学翟婉明院士“车辆-轨道耦合动力学”项目,数理科学奖颁给香港大学莫毅明院士“复微分几何及其应用”项目。
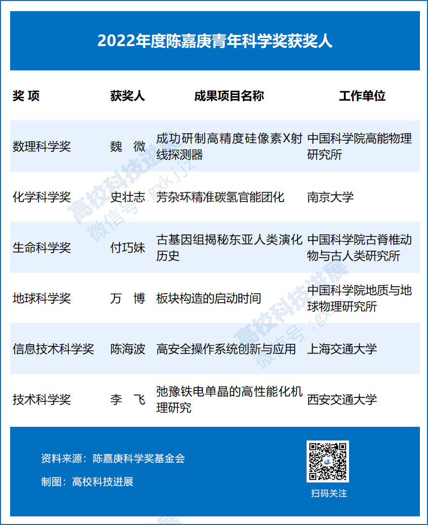
2022年度陈嘉庚青年科学奖获奖人包括:南京大学史壮志教授(化学科学奖)、上海交通大学陈海波教授(信息技术科学奖)、西安交通大学李飞教授(技术科学奖)等。
据悉,陈嘉庚科学奖基金会于2003年成立,由中国科学院和中国银行出资设立,基金会设立陈嘉庚科学奖,奖励近期在中国做出的重大原创性科学技术成果。2010年基金会又增设陈嘉庚青年科学奖,奖励在中国独立做出重要原创性科学技术成果的、40岁以下的青年科技人才。两个奖项均突出强调做出“原创性科学技术成果”,鼓励科学家从事基础科学研究。
陈嘉庚科学奖和陈嘉庚青年科学奖每两年评选一次,依托中国科学院学部组织评审,分别设置6个奖项,包括:数理科学奖、化学科学奖、生命科学奖、地球科学奖、信息技术科学奖和技术科学奖。陈嘉庚科学奖奖励科技成果,每个奖项每次评选1项获奖成果,奖励奖金100万元人民币,同时获得金质奖章。陈嘉庚青年科学奖奖励个人,每个奖项每次评选1名获奖人,奖励奖金为20万元人民币。
附:2022年度陈嘉庚科学奖获奖项目和陈嘉庚青年科学奖获奖人名单



特别声明:本站注明稿件来源为其他媒体的文/图等稿件均为转载稿,本站转载出于非商业性的教育和科研之目的,并不意味着赞同其观点或证实其内容的真实性。如转载稿涉及版权等问题,请作者在两周内速来电或来函联系。
