6月24日,中国科协2025年度国家科学技术奖拟提名项目公示发布,公示时间为2025年6月24日至28日。

中国科协网站截图
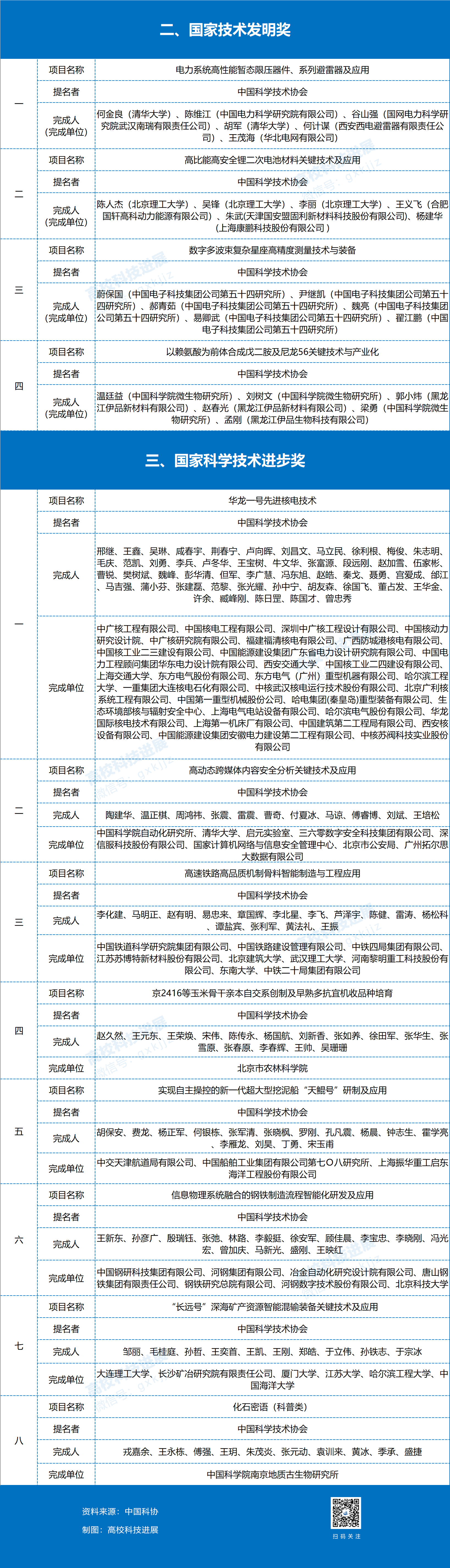
中国科协2025年度国家科学技术奖拟提名项目公示
根据《国家科学技术奖励工作办公室关于2025年度国家科学技术奖提名工作的通知》(国科奖字〔2025〕4号),现将中国科协2025年度国家科学技术奖拟提名项目予以公示,公示时间为2025年6月24日至28日,共5天。各组织或者个人若有异议,请于公示期间通过电话、邮件、信函等方式向中国科协组织人事部反映,信函已到达日邮戳为准。以单位名义反映情况的材料需加盖单位公章,以个人名义反映情况须实名,并提供联系方式。
联系电话:010-62166285、62165291
邮箱:pjjlc@cast.org.cn
通信地址:北京市海淀区学院南路86号中国科协综合业务楼
附件:中国科协2025年度国家科学技术奖拟提名项目
中国科协组织人事部
2025年6月24日
中国科协2025年度国家科学技术奖拟提名项目:
点击查看大图↓↓↓


资料来源:中国科协网站

特别声明:本站注明稿件来源为其他媒体的文/图等稿件均为转载稿,本站转载出于非商业性的教育和科研之目的,并不意味着赞同其观点或证实其内容的真实性。如转载稿涉及版权等问题,请作者在两周内速来电或来函联系。
