1月15日,中国人工智能学会网站发布《2024年度吴文俊人工智能科学技术奖拟授奖项目公示》。公示期为2025年1月15日至24日。

中国人工智能学会网站
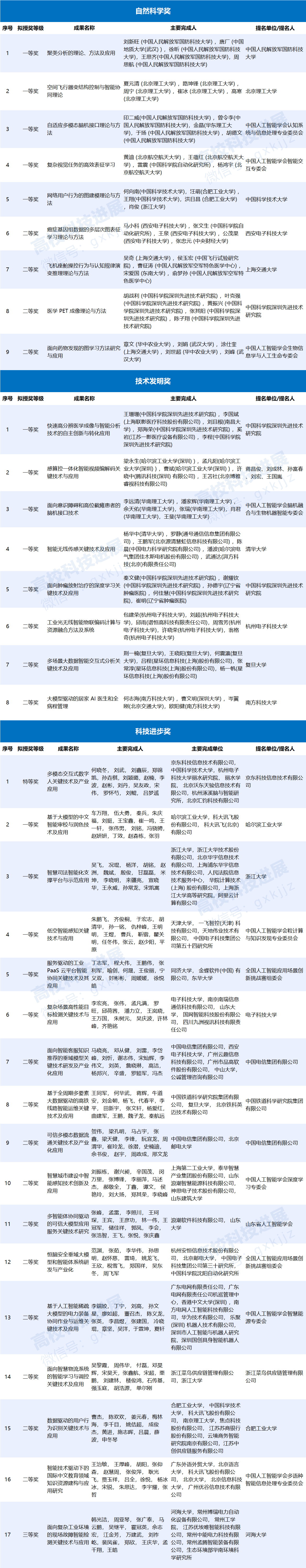
根据拟授奖项目信息,2024年度吴文俊人工智能科学技术奖拟授奖项目中,科技成就奖1项,科技贡献奖3项,自然科学奖9项,技术发明奖8项,科技进步奖17项,青年科技奖15项。
吴文俊人工智能科学技术奖,被誉为“中国智能科技最高奖”,具备提名推荐国家科学技术奖资格,代表人工智能领域的最高荣誉象征。该奖项设立于2011年,以人民科学家、人工智能先驱、中国人工智能学会原名誉理事长吴文俊先生命名,由中国人工智能学会发起设立,奖励在智能科学技术领域取得重大突破、作出卓著贡献的科技工作者和管理者。因弘扬科学精神,不断推进中国智能科学技术领域创新与发展,提升我国智能科技创新与产业化发展水平,而赢得了广泛的社会赞誉。
2024年度吴文俊人工智能科学技术奖拟授奖项目名单:
▼▼▼点击图片可放大




特别声明:本站注明稿件来源为其他媒体的文/图等稿件均为转载稿,本站转载出于非商业性的教育和科研之目的,并不意味着赞同其观点或证实其内容的真实性。如转载稿涉及版权等问题,请作者在两周内速来电或来函联系。
