11月3日,2020年度国家科技奖获奖名单正式公布。2020年度国家科学技术奖共评选出264个项目、10名科技专家和1个国际组织。其中,中国航空工业集团有限公司顾诵芬院士和清华大学王大中院士分获国家最高科学技术奖。
需要注意的是,在正式公布的名单中,仅包含通用项目,另有专用项目53项未公布,包括17项国家技术发明奖(一等奖2项、二等奖15项)、36项国家科学技术进步奖(特等奖2项、一等奖7项、二等奖27项),故不纳入统计。
高校作为第一完成单位获奖137项,占授奖总数的64.9%
从通用项目获奖情况来看,2020年度国家科学技术奖励授奖项目共211项,高校作为第一完成单位获奖137项,占授奖总数的64.9%。
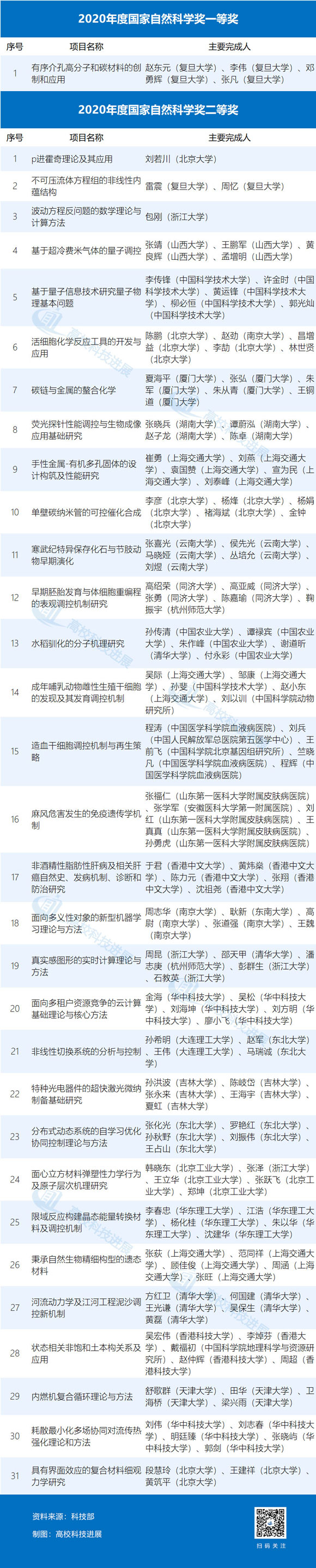
其中,高校作为第一完成人所在单位获得2020年度国家自然科学奖一等奖1项、二等奖31项,占授奖项目总数46项(一等奖2项,二等奖44项)的69.6%。
高校作为第一完成人所在单位获得2020年度国家技术发明奖一等奖1项、二等奖35项,占授奖总数44项(一等奖1项、二等奖43项)的81.8%。
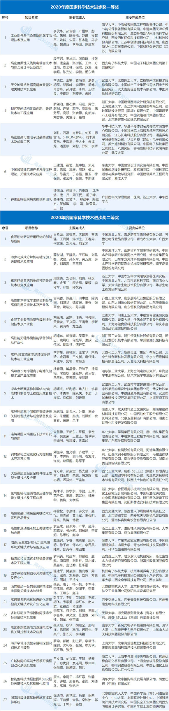
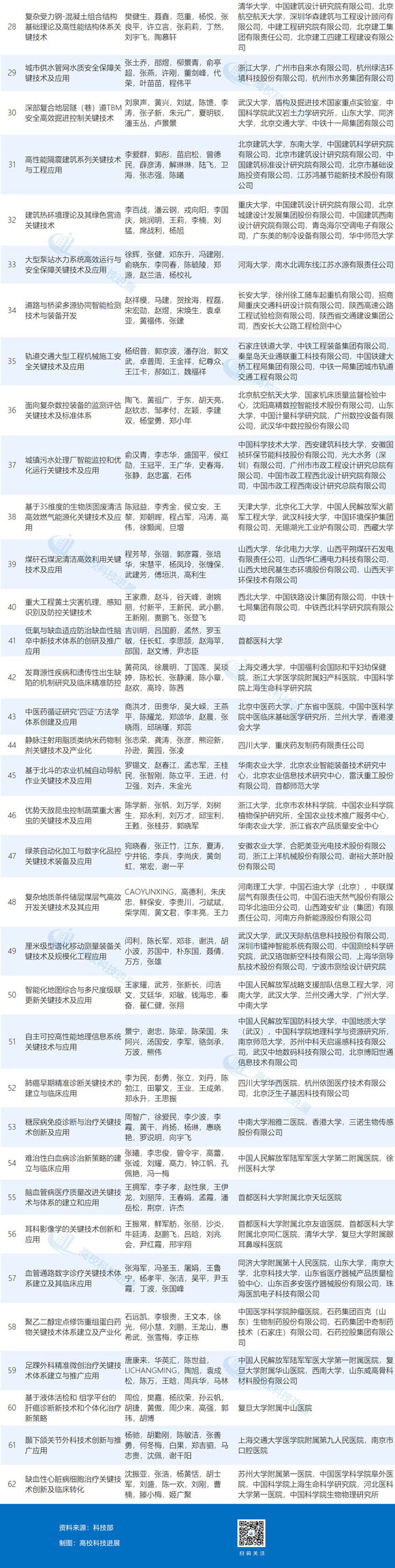
高校作为第一完成单位获得2020年度国家科学技术进步奖一等奖7项、二等奖62项,占授奖总数121项(一等奖11项,二等奖110项)的57.0%。
71所高校牵头通用项目获奖
在2020年度国家科技奖通用项目中,共有71所高校以第一完成单位完成的项目获奖。
浙江大学作为第一完成单位共获得国家科技奖11项,北京大学获得6项,清华大学和上海交通大学各获得5项。
中国农业大学、武汉大学、天津大学和哈尔滨工业大学分别获得4项,华中科技大学、湖南大学、东北大学、大连理工大学、北京航空航天大学、复旦大学、首都医科大学和四川大学各获得3项。
中国科学技术大学、山西大学、中国石油大学(华东)、东华大学和西北工业大学等15所高校分别获得2项,厦门大学、南京大学、吉林大学、华东理工大学、大连理工大学等40所高校各获得1项。
据悉, 2020年度国家科学技术奖项目均为“十年磨一剑”,奖项呈现持续激励基础研究、强调成果应用积淀、强化国际科技合作三大特点。







特别声明:本站注明稿件来源为其他媒体的文/图等稿件均为转载稿,本站转载出于非商业性的教育和科研之目的,并不意味着赞同其观点或证实其内容的真实性。如转载稿涉及版权等问题,请作者在两周内速来电或来函联系。
