首 页 中国教育 高校科技 教育信息化 教育在线 教育舆情 CERNET 下一代互联网
CERNET第三十一届学术年会
  • 中国教育人博客
  • 天下教育
  • 考试培训
  • 中小学教育
  • 家庭教育
  • 就业创业
  • 菁菁校园
  • 分享空间
 当前位置:首页 > 中国教育 > 教育考试 > 普通高等学校招生考试 > 高考成绩查询
沪高考成绩6月23日20时公布 高招日程安排表出炉
2015-06-10  新华网  

字体大小:

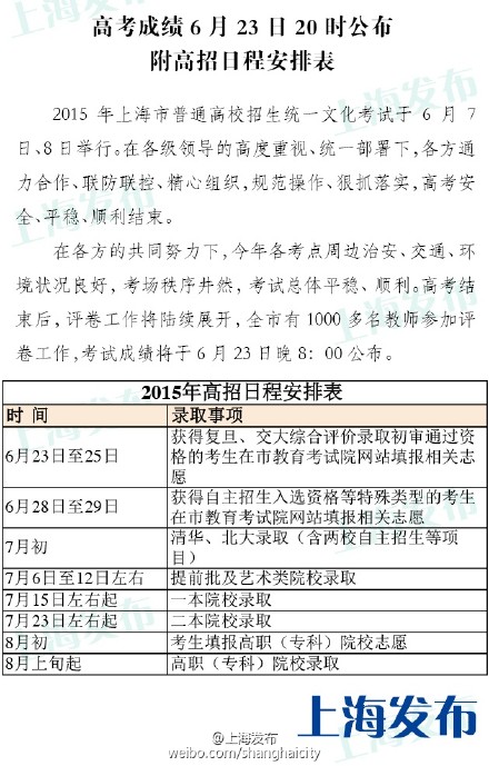
  【高考成绩6月23日20时公布】#2015中高考#已经结束高考的童鞋们,等待成绩时是不是有点小紧张?@上海国子监说,考试成绩将于6月23日20时公布。7月6日至12日左右,提前批及艺术类院校录取;7月15日左右起,一本院校录取;7月23日左右起,二本院校录取。高招日程安排表详见附图

教育信息化资讯微信二维码

 

  延伸阅读
· 高考成绩今起陆续放榜 对分数有异议可申请复核
· 各地放榜高考成绩 全国29个省的几种查分方式
· 北京高考成绩6月23日中午12时可查询
· 北京6月23日可查高考成绩 特警首次荷枪押护试卷
· 高考成绩"女强男弱"?考试成绩好坏性别注定?
· 20个认可中国高考成绩的国家和地区 含金量不低
· 北京市2015年高考成绩将于23日12时发布
· 新疆24日公布高考成绩 26日划定各批次录取分数线
· 教育部:高考成绩及评卷信息将保留三年
· 2014宁夏高考成绩公布 理科状元考678分
建一流大学
·EDU聚焦:校园"毒跑道"
·快乐暑期安全教育别放松
·聚焦:毕业生迎来创业季
·教育3.15:优化教育环境
·3-6岁儿童学习发展指南
·开学第一课历年视频资料
  部委动态
·加强中小学校党建设工作
·做好普通中小学装备工作
·治理有偿补课和收受礼金
·高校预防与处理学术不端
·推进城乡义务教育一体化
中国教育和科研计算机网版权与免责声明
  ①凡本网未注明稿件来源的所有文字、图片和音视频稿件,版权均属本网所有,任何媒体、网站或个人未经本网协议授权不得转载、链接、转贴或以其他方式复制发表。已经本网协议授权的 媒体、网站,在下载使用时必须注明“稿件来源:中国教育和科研计算机网”,违者本网将依法追究责任。 
  ②本网注明稿件来源为其他媒体的文/图等稿件均为转载稿,本网转载出于非商业性的教育和科研之目的,并不意味着赞同其观点或证实其内容的真实性。如转载稿涉及版权等问题,请作者在两周内速来电或来函联系。 
 
 版权所有:中国教育和科研计算机网网络中心    CERNIC, CERNET
京ICP备15006448号-16 京网文[2017]10376-1180号 京公网安备 11040202430174号
关于假冒中国教育网的声明 | 有任何问题与建议请联络:Webmaster@cernet.com